为更好地贯彻落实《商务部等6部门关于高质量实施〈区域全面经济伙伴关系协定〉(RCEP)的指导意见》中“加大对RCEP成员国技术性贸易措施关注和研究”等要求,现搜集整理RCEP纺织服装技术性贸易措施,以期为纺织服装企业开拓RCEP市场提供指导。上期小编主要围绕RCEP成员国中日本、越南等的纺织服装技术性贸易措施情况进行介绍,本期,小编将继续解读RCEP成员国中韩国、澳大利亚/新西兰、菲律宾等的相关情况。
韩国
01、监管机构
韩国纺织服装监管技术法规由贸易、工业和能源部(MOTIE)制定发布,纺织服装安全标准由技术与标准局(KATS)制定。进口纺织品由海关放行。
02、技术法规和标准
韩国贸易、工业和能源部《儿童产品安全特别法》① (新修正案②将于2022年8月4日生效)规定婴儿纺织品和儿童纺织品应符合《儿童产品通用安全标准》③要求。其中,36个月以下婴幼儿纺织品受《儿童用品通用安全标准制定和安全确认法 附录1:婴儿纺织品》④约束,产品须经过授权的检验机构测试和认证并加贴KC标志方可在韩国销售;13岁以下的儿童纺织品受《儿童用品通用安全标准制定和供应商符合性声明法附录15:儿童纺织品》⑤约束,制造商或进口商须提供符合性声明并加贴KC标志方可在韩国销售。此外,纺织品还须符合《工业产品质量管理和安全控制法——安全质量标志法 附录1:家用纺织品》⑥要求。



03、合格评定程序
1.儿童产品
(1)儿童纺织服装制造商或进口商在发货或清关前,须接受指定检测机构针对每种产品型号的安全性检查,确认符合儿童产品的安全标准后,向安全认证机构报告。安全检查程序⑦如下。

(2)儿童纺织品进入韩国市场,需要依据韩国《儿童产品安全特别法》规定进行供应商符合性确认,供应商符合性验证程序⑧如下。

(3)儿童产品安全确认和供应商符合性确认标志。制造商或进口商经过指定检测检验机构安全检测检验,确认符合儿童产品安全标准后,方可加贴安全确认标志。

2.家用纺织品
(1)家用纺织品进入韩国市场,需要依据韩国《电器及家用电器安全管理法》进行安全标准合规确认。家用纺织品的安全标准合规确认程序⑨如下。

(2)符合安全标准的家用纺织品无须加贴KC标志,但应标明各项安全标准规定的标识事项。服装产品标签示例如下。

04、温馨提示
出口韩国纺织服装企业须关注婴儿纺织品和儿童纺织品的安全检查和安全确认标志,婴儿纺织品、儿童纺织产品和家用纺织品的限量指标和检测方法,特别是阻燃剂、有机锡、重金属、NP/NPEO、富马酸二甲酯、有害磁体、金属部件的镍释放等我国纺织服装强制性标准未进行规定的项目。
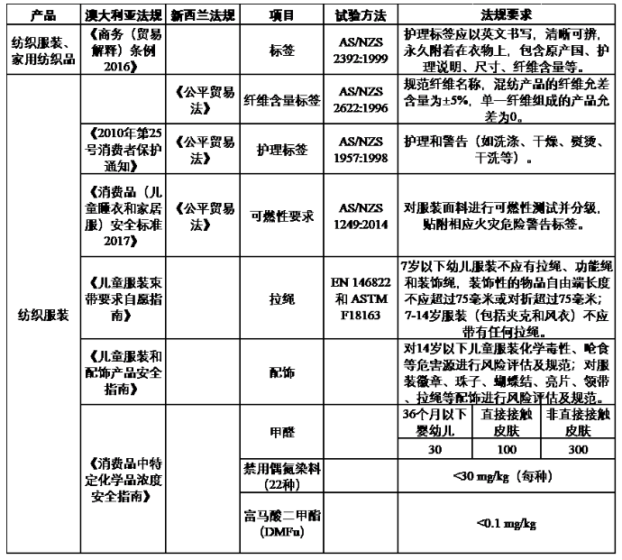
澳大利亚/新西兰
01、监管机构
澳大利亚纺织服装相关法规由竞争和消费者委员会 (ACCC)负责执行,纺织服装安全标准由澳大利亚标准协会(SA)制定发布,进口纺织服装由边防局(ABF)放行。
新西兰纺织服装相关法规由商务委员会(NZCC)负责执行,纺织服装安全标准由新西兰标准协会(SNZ)制定发布,进口纺织服装由海关放行。
02、技术法规和标准
澳大利亚的产品安全受《澳大利亚消费者法》(ACL)⑩(《2010年竞争和消费者法案》(CCA)附录2)管辖。该法规规定了澳大利亚根据消费者保护通告和标准对消费品实施监管。
澳大利亚《商务(贸易说明)条例2016》⑪规定纺织服装标签要求,具体见AS/NZS 2392:1999纺织品 服装、家用纺织品和家具标签⑫。《2010年第25号消费者保护通告》⑬基于AS/NZS1957:1998规定了纺织品护理标签的强制性要求。《消费品(儿童睡衣和家居服)安全标准2017》⑭则针对儿童睡衣和家居服的可燃性测试、分级和标签作出规定。澳大利亚竞争与消费者委员会(ACCC)《儿童服装束带要求自愿指南》⑮基于标准EN 146822和ASTM F18163对童装上的拉绳、装饰绳和功能绳进行了自愿性规范。《儿童服装和配饰产品安全指南》⑯对14岁以下儿童服装配饰安全隐患作出了规定。《消费品中特定化学品浓度安全指南》⑰对纺织服装产中的甲醛、偶氮和富马酸二甲酯限值作出了规定。

新西兰《公平贸易法》⑱规定儿童睡衣和其他家居服须符合AS/NZS 1249:2014《儿童产品安全法案(儿童睡衣和家居服减少火灾危害)》⑲及AS/NZS 1182:1997《婴儿和儿童服装内衣和外套的尺寸编码方案》。同时,该法规还对纺织品纤维含量标签⑳和护理标签㉑提出了规定,必须符合AS/NZS 2622:1996《纺织产品 纤维成分标签》㉒(其中天然纤维和人造纤维的名称参见AS/NZS 2450《纺织品 天然纤维和人造纤维 通用名称》㉓)和AS/NZS 1957《纺织品 护理标签》㉔。
澳大利亚和新西兰两国政府通过签订《澳新更紧密经济关系贸易协定》和《跨塔斯曼相互认可计划》(TTMRA),对两国的法规和标准进行了协调和统一,共同发布联合的“AS/NZS”标准,实现两国标准的相互认可。

03、合格评定程序
1.所有进入澳大利亚/新西兰市场的产品包括纺织品都需根据上述法规和强制性标准的要求进行测试,并满足其要求,获得SAI认证才能上市销售。SAI认证申请流程包括:填写申请书、产品送样测试、样品整改(测试不合格时)、出具检测报告、进行报告评估和出具证书。
2.澳大利亚对纺织品的召回是由竞争与消费者委员会(ACCC)负责监管的,当供应商启动产品召回程序之后,应在48小时内告知ACCC,否则将被处以最高3330澳元(个人)或16650澳元(公司)的罚款。新西兰的纺织服装召回制度分为自愿性和强制性,供应商须根据新西兰《消费者保护法》第3部分的相关条款对消费者进行赔偿。
04、温馨提示
出口澳大利亚服装企业须重点关注AS/NZS 1957:1998和AS/NZS 1249:2014的相关规定,特别是标签、燃烧性能和富马酸二甲酯等要求。
菲律宾
01、监管机构
菲律宾纺织服装安全标准是由贸易与产业部(DTI)下设的产品标准化局负责制定、颁布和实施。进口纺织服装由海关放行。
02、技术法规和标准
《菲律宾消费者法案(公共法案第7394 号)》㉕和菲律宾国家标准(PNS)规定了消费品质量及标签要求,任何不遵守消费品质量和安全标准或规则,或已被确定为有害、不安全和危险的,或不合格或有材料缺陷的消费品将被海关拒绝入境。

03、合格评定程序
纺织服装不属于菲律宾PS和ICC强制认证产品范围,无须在通关前获得相关认证并贴附标志。
04、温馨提示
出口菲律宾纺织服装企业须重点关注《菲律宾消费者法案(公共法案第7394 号)》成分等标签要求。
本文所列技术性贸易措施资料通过国内外政府机构、相关专业网站和《SN/T5415.4-2022 输“一带一路”沿线国家产品安全项目检验指南 纺织品 第4部分:东南亚》整理而成,仅供参考,如有动态调整请以相关主管机构官方解释、发布为准。
相关规定具体要求可通过以下链接查询。(可滑动阅览)
① 韩国《儿童产品安全特别法》
https://www.law.go.kr/
②韩国《儿童产品安全特别法》(新修正案)
https://www.law.go.kr/(18819,20220203)
③韩国《儿童产品通用安全标准》
https://kats.go.kr/content.do?cmsid=530&mode=view&cid=21412
④韩国《儿童用品通用安全标准制定和安全确认法 附录1:婴儿纺织品》
https://www.kats.go.kr/content.do?cmsid=530&mode=view&page=&cid=22720
⑤韩国《儿童用品通用安全标准制定和供应商符合性声明法附录15:儿童纺织品》
https://www.kats.go.kr/content.do?cmsid=530&mode=view&page=&cid=22719
⑥韩国《工业产品质量管理和安全控制法——安全质量标志法 附录1:家用纺织品》
https://www.kats.go.kr/content.do?cmsid=527&mode=view&page=&cid=22718
⑦韩国儿童纺织服装安全检查程序
https://www.kats.go.kr/content.do?cmsid=499
⑧韩国儿童产品供应商符合性验证程序
https://www.kats.go.kr/content.do?cmsid=501
⑨韩国家用纺织品安全标准合规确认程序
https://www.kats.go.kr/content.do?cmsid=553
⑩《澳大利亚消费者法》(ACL)
https://www.legislation.gov.au/Details/C2017C00369
⑪澳大利亚《商务(贸易说明)条例2016》
https://www.legislation.gov.au/Details/F2016L01907
⑫澳大利亚AS/NZS 2392:1999纺织品 服装、家用纺织品和家具标签
https://www.saiglobal.com/PDFTemp/Previews/OSH/As/as2000/2300/2392.pdf
⑬澳大利亚《2010年第25号消费者保护通告》
https://www.legislation.gov.au/Details/F2010L02290
⑭澳大利亚《消费品(儿童睡衣和家居服)安全标准2017》
https://www.legislation.gov.au/Details/F2017L00452
⑮澳大利亚《儿童服装束带要求自愿指南》
https://www.productsafety.gov.au/about-us/publications/suggested-practice-for-drawstrings-on-children%E2%80%99s-clothing
⑯澳大利亚《儿童服装和配饰产品安全指南》
https://www.nra.net.au/policy-advocacy/product-safety-standards/childrens-apparel-safety/
⑰澳大利亚《消费品中特定化学品浓度安全指南》
https://www.productsafety.gov.au/about-us/publications/safety-guidance-on-concentrations-of-particular-chemicals-in-certain-consumer-goods
⑱新西兰《公平贸易法》
https://www.legislation.govt.nz/act/public/1986/0121/latest/096be8ed81b9dcb0.pdf
⑲新西兰《儿童产品安全法案(儿童睡衣和家居服减少火灾危害)》
https://www.legislation.govt.nz/regulation/public/2016/0058/latest/whole.html#DLM6757152
⑳新西兰纺织品纤维含量标签规定
https://otexa.trade.gov/PDFs/NZ_fiber_content_labeling_2000.pdf
㉑新西兰纺织品护理标签规定
https://comcom.govt.nz/business/your-obligations-as-a-business/consumer-information-standards#ct-tab-Care_labelling1
㉒新西兰AS/NZS 2622:1996《纺织产品 纤维成分标签》
https://www.saiglobal.com/PDFTemp/Previews/OSH/As/as2000/2600/2622.pdf
㉓新西兰AS/NZS 2450《纺织品 天然纤维和人造纤维 通用名称》
https://www.saiglobal.com/PDFTemp/Previews/OSH/As/as2000/2400/2450.PDF
㉔新西兰AS/NZS 1957《纺织品 护理标签》
https://www.saiglobal.com/PDFTemp/Previews/OSH/As/as1000/1900/1957.PDF
㉕《菲律宾消费者法案(公共法案第7394号)》
https://lawphil.net/statutes/repacts/ra1992/ra_7394_1992.html
供稿单位:海关总署国际合作司、海关总署商品检验司、海关总署国际检验检疫标准与技术法规研究中心(暨中华人民共和国WTO/TBT-SPS国家通报咨询中心)、汕头海关、广州海关
(信息来源:12360海关热线)
丹阳市眼镜商会
地址:江苏省镇江市丹阳市东方路25号商务局4楼410室
电话: 0511-86980581
传真: 0511-86980535
邮箱: dy_glasses@163.com
本站部分信息来源于互联网,如有侵犯你的权利,请及时联系我们,我们核实后将给予删除。
版权所有 CopyRight 2012 © 丹阳市眼镜商会 .All Rights Resered
工信部备案:苏ICP备17041840号 苏公网安备32118102000575号