伊朗因疫情而关闭的贸易边境口岸80%已重新开放,科威特、泰国、希腊放松部分管制措施,更多国家(地区)疫情相关措施点击查看→
来源: | 作者:1612141 | 发布时间: 2020-07-02 | 20 次浏览 | 🔊 点击朗读正文 ❚❚ | 分享到:

根据国家移民局官网、中国驻相关国家大使馆及经济商务参赞处官网、WTO官网、威尔森集团全球港口应对新冠疫情限制性措施查询平台、国际航空运输协会、境内外相关媒体网站发布的信息及中国贸促会驻外代表处和部分企业反馈的情况,贸促会在有关国家(地区)因新冠肺炎疫情采取的相关措施提示(三十四)基础上对相关信息进行了更新,供企业参考。据不完全统计,截至2020年7月1日,共有194个国家(地区)因疫情影响采取相关措施,包括中国香港、澳门和台湾地区。

4月28日,中国贸促会境外疫情措施提示地图已正式上线。

相关措施完整版请扫描下方二维码查看境外疫情措施提示地图,本期更新中有放松部分管控措施的国家(地区)在地图版提示中将以蓝色圆点标识。


对货物贸易(除医疗物资外)采取措施的情况——截至7月1日,共有54个国家(地区)采取相关措施。欧亚经济委员会官网6月22日报道,欧亚经济委员会贸易委员(部长)斯列普尼奥夫在与俄铁公司总裁别拉杰罗夫会见时称,欧亚经济联盟向中国供应农产品的潜力巨大。2019年中国成为大豆、冻牛肉、冻鸡肉、冻鱼的第一大进口国,菜籽油、葵花籽油、甲壳动物、猪肉的第二大进口国,中国乳制品进口额也很大。欧亚经济联盟成员国是国际农产品市场的重要供应商,俄已开始使用“农业快线”输送面粉、大豆、糖果制品和冻鸡肉。联盟其他成员国利用该快线扩大对华出口农产品也具有较大潜力。

对医疗物资贸易采取措施的情况——截至7月1日,共有81个国家(地区)采取了相关措施,本期更新1个国家——巴基斯坦。据巴基斯坦《论坛快报》6月30日报道,新冠肺炎疫情给巴纺织业带来沉重打击。由于国际需求下降和国内经济封锁措施,巴纺织业收入损失80亿卢比,利润损失16亿卢比。为恢复纺织业活力,提振纺织业出口,政府近日制定专门政策,鼓励纺织业扩大口罩、防护服等医用物资的生产和出口。巴纺织协会主席表示,纺织企业未来将更加重视卫生健康领域的商品需求,既可吸引美国、欧洲等国家在巴采购相关产品,又可促进巴纺织业发展,推动巴出口多元化。

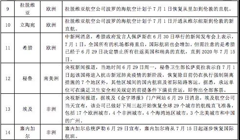
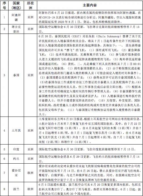
对船舶/航班/列车采取措施的情况——截至7月1日,共有152个国家(地区)采取了相关措施。本期更新14个国家,其中泰国、土耳其、爱沙尼亚、波兰、拉脱维亚、立陶宛、希腊、埃及、塞内加尔恢复部分航班;秘鲁恢复国内部分区域间的国内航班及省际陆路客运。具体如下:

对边境口岸采取措施的情况——截至7月1日,有104个国家(地区)采取了相关措施。本期更新4个国家,其中伊朗因疫情而关闭的贸易边境口岸80%已重新开放。具体如下:


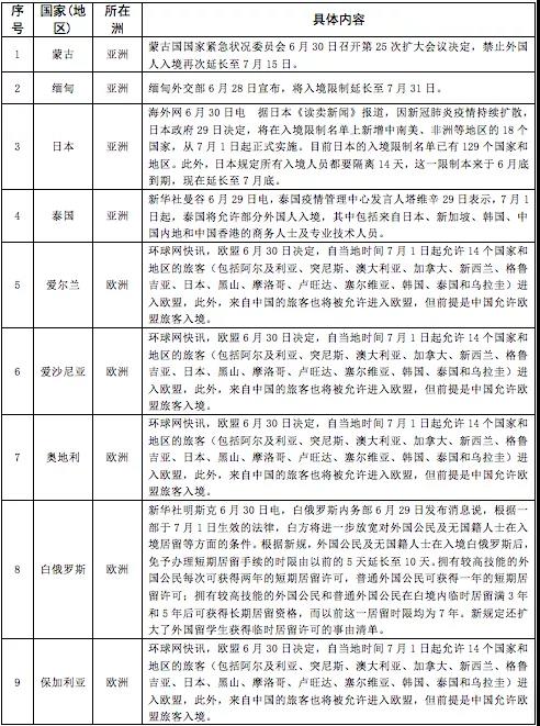
对人员入境采取措施的情况——截至7月1日,共有178个国家(地区)采取了相关措施。本期更新35个国家,其中欧盟6月30日决定,自当地时间7月1日起允许14个国家和地区的旅客(包括阿尔及利亚、突尼斯、澳大利亚、加拿大、新西兰、格鲁吉亚、日本、黑山、摩洛哥、卢旺达、塞尔维亚、韩国、泰国和乌拉圭)进入欧盟,此外,来自中国的旅客也将被允许进入欧盟,但前提是中国允许欧盟旅客入境。泰国允许符合条件的人员入境;白俄罗斯放宽对外国公民及无国籍人士在入境居留等方面的条件;乌克兰对符合条件的旅客取消入境后的隔离措施。具体如下:

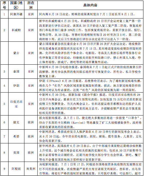
宣布进入紧急状态等情况的国家(地区)——截至7月1日,共有154个国家(地区)采取了相关措施。本期更新12个国家(地区),其中科威特、泰国、希腊放松部分管制措施,启动不同程度的复工复产;塞内加尔解除国家紧急状态和宵禁。具体情况如下:



中国贸促会企业跨境贸易投资法律综合支援平台
热线电话:010-88075529,010-88075547,010-88075549
电子邮箱:flb@ccpit.org
联系人:中国贸促会法律事务部 许文超13521369903,陈怀生 13811422004
咨询时间:每工作日上午9:00-11:30、下午13:00-17:00
(来源:中国贸促会法律事务部)

丹阳市眼镜商会


地址:江苏省镇江市丹阳市东方路25号商务局4楼410室

电话: 0511-86980581

传真: 0511-86980535

邮箱: dy_glasses@163.com