国务院关税税则委员会:对原产于美国约160亿美元进口商品加征关税
来源: | 作者:1612141 | 发布时间: 2018-08-09 | 37 次浏览 | 分享到:

经国务院批准,国务院关税税则委员会决定对《国务院关税税则委员会关于对原产于美国500亿美元进口商品加征关税的公告》(税委会公告[2018]5号)中对美加征关税商品清单二的商品作适当调整后,自2018年8月23日12时01分起实施加征25%的关税。

根据有关部门、行业协会、企业的意见,为最大限度保护国内消费者和企业利益,对征税商品清单进行了适当调整,具体商品范围以《国务院关税税则委员会关于对原产于美国约160亿美元进口商品加征关税的公告》(税委会公告[2018]7号)为准。

其他事项仍按照税委会公告[2018]5号执行。

商务部新闻发言人就中方对160亿美元自美进口产品采取反制措施发表谈话

针对美方决定自8月23日起对约160亿美元中国输美产品加征25%的关税,商务部新闻发言人8日发表谈话指出,美方这一行为又一次将国内法凌驾于国际法之上,是十分无理的做法。中方为维护自身正当权益和多边贸易体制,不得不做出必要反制,决定对约160亿美元自美进口产品加征25%的关税,并与美方同步实施。

关于对原产于美国的部分商品加征关税的公告

根据商务部2018年第55号公告和《国务院关税税则委员会关于对原产于美国约160亿美元进口商品加征关税的公告》(税委会公告〔2018〕7号),现公布经调整的对美国输华商品加征关税商品清单二,自2018年8月23日12时01分起实施加征25%关税。

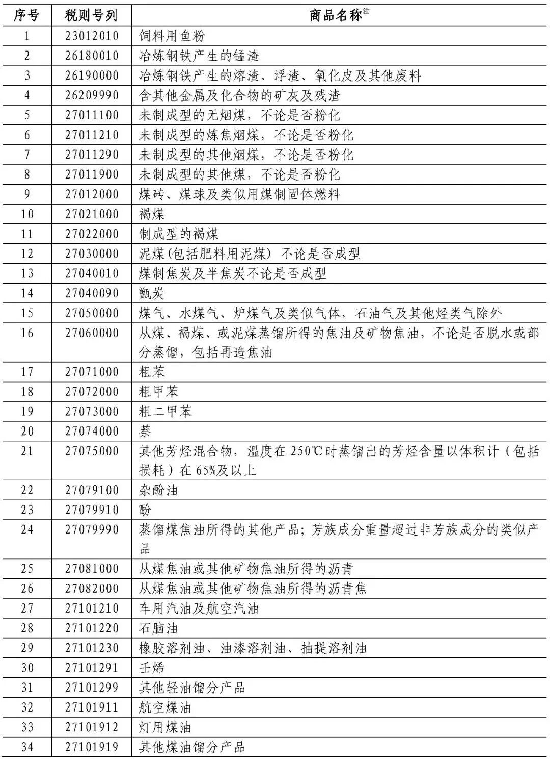
附件:对美加征关税商品清单二

(转载自经济日报,来源:新华社、商务部网站、商务微新闻、央视新闻客户端)

丹阳市眼镜商会


地址:江苏省镇江市丹阳市东方路25号商务局4楼410室

电话: 0511-86980581

传真: 0511-86980535

邮箱: dy_glasses@163.com