根据国家移民局官网、中国驻相关国家大使馆及经济商务参赞处官网、WTO官网、威尔森集团全球港口应对新冠疫情限制性措施查询平台及境内外相关媒体网站发布的信息及中国贸促会驻外代表处和部分企业反馈的情况,贸促会在有关国家(地区)因新冠肺炎疫情采取的相关措施提示(六十二)基础上对相关信息进行了更新,供企业参考。据不完全统计,截至2020年10月12日,共有205个国家(地区)因疫情影响采取相关措施,包括中国香港、澳门和台湾地区。
对货物贸易(除医疗物资外)采取措施的情况——截至10月12日,共有63个国家(地区)采取相关措施,本期无更新。
对医疗物资贸易采取措施的情况——截至10月12日,共有87个国家(地区)采取了相关措施,本期更新1个国家——坦桑尼亚。据坦主流媒体《每日新闻》10月1日报道,因用于制造消毒杀菌剂的原材料产量增加,坦工业和贸易部长巴尚瓜日前发布声明取消了乙醇出口禁令。根据声明,坦目前可用乙醇已超过本国需求,因此选择同意向其他国家出售剩余乙醇。政府敦促所有乙醇生产商和出口商继续履行合法程序进行交易。
对船舶/航班/列车采取措施的情况——截至10月12日,共有168个国家(地区)采取了相关措施。本期更新12个国家(地区),其中伊拉克、英国恢复部分航班。与此同时,多国取消部分国际航线,以应对新一波疫情。具体如下:

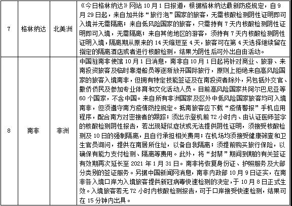
对边境口岸采取措施的情况——截至10月12日,有115个国家(地区)采取了相关措施。本期更新4个国家(地区),其中南非自10月1日起,逐步开放边界及各入境港口。具体如下:

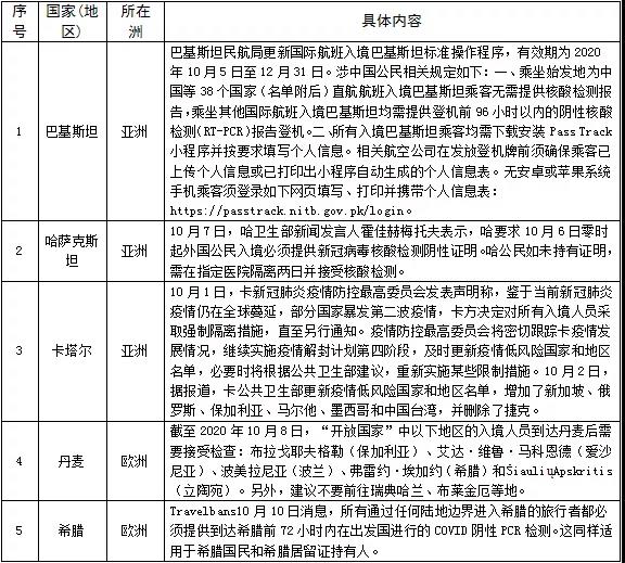
对人员入境采取措施的情况——截至10月12日,共有188个国家(地区)采取了相关措施。本期更新8个国家(地区),其中巴基斯坦、格林纳达不再要求部分国家(地区)的入境乘客提供核酸检测报告;南非允许部分国家(地区)旅客入境。具体如下:






宣布进入紧急状态等情况的国家(地区)——截至10月12日,共有168个国家(地区)采取了相关措施。本期更新20个国家(地区),其中韩国、缅甸、古巴放松部分管制措施。与此同时,多国在疫情反弹压力下升级疫情防控措施。具体情况如下:



中国贸促会企业跨境贸易投资法律综合支援平台热线电话:010-88075529,010-88075547,010-88075549
电子邮箱:flb@ccpit.org
联系人:中国贸促会法律事务部 许文超13521369903,陈怀生 13811422004
咨询时间:每工作日上午9:00-11:30、下午13:00-17:00
(来源:中国贸促会法律事务部)